【視点】屋久島町、労働時間を管理せずに「過重労働はなかった」と主張する自己矛盾
町職員の過重労働死、町は公務災害の認定事実を否定 → 一方で和解案の提示は受ける方針
屋久島町営牧場 過重労働死訴訟

屋久島町営牧場で起きた職員の死亡事故について、ずっと町の幹部は言い続けてきた。
「町として過重労働があったという認識はない」
それは議会で、取材で、さらに裁判でも。
それなのに、なぜ今になって急にこんな釈明をするのか。
「労働時間の管理監督の部分については、町に一定の責任があったと判断している」
町、労働時間の管理責任は認める方針
2019年8月に町営牧場で職員だった田代健さん(当時49)が公務中に死亡した問題をめぐる損害賠償請求訴訟で、被告の町は鹿児島地裁から和解案の提示を受ける方針を固めた。和解条件に応じるか否かは今後の判断になるが、少なくとも町としては、田代さんの労働時間を管理していなかった責任は認めるとみられる。
だが、この町の言い分を聞いて納得する町民はいないだろう。
そもそも労働時間を管理していなかったのに、どうして「過重労働はなかった」という認識になったのか。雇用主として、しっかりと労働者の勤務管理をしていなければ、過重労働があったかどうか、その事実を知る術はなかったはずである。

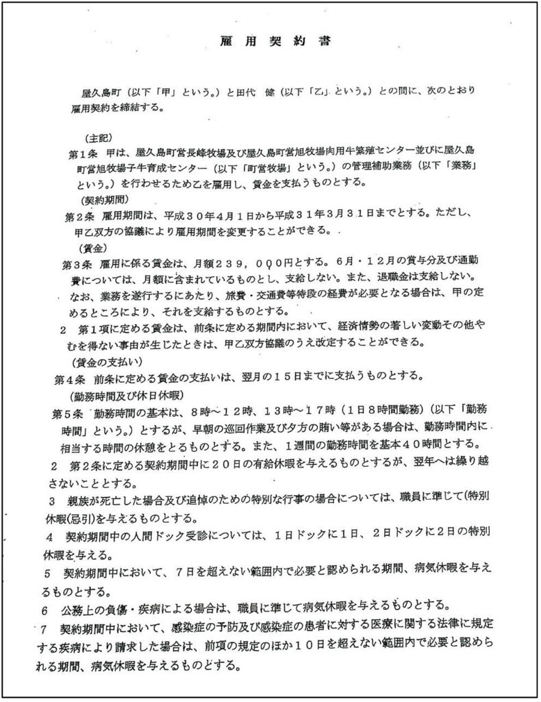
半年で休暇は5日、雇用契約に労基法違反の疑い
田代さんが町と結んだ雇用契約は、労働基準法違反が疑われる杜撰な内容だった。
なかでも労働時間を「週40時間」とした規定は名ばかりで、死亡する1カ月前の時間外労働は約90時間。亡くなる3日前までの連続勤務は50日にも及び、半年間で取れた休暇は5日だけだった。
だが、田代さんの月給は約24万円の固定給で、雇用契約に時間外賃金を支給する規定はなかった。さらには「労基法に触れる」との理由から、実際の労働時間とは関係なく、「週40時間」「週休2日」となる勤務記録を作成するように、町の担当課から指示を受けていたという。
巧みな「二枚舌」の主張
それにもかかわらず、町は田代さんの過重労働を完全に否定してきた。その根拠として、町は「週40時間」とされた勤務記録を示し、「正にその当時において作成されたもの」「その内容は十分信用できる」と訴えた。
この主張が事実であれば、町は「過重労働はなかった」と言い続ければいいはずだ。そして、和解案の提示には応じずに、裁判所に判決を求めるべきところである。
それなのに、なぜ町は和解案の提示を受けるのか?
その真意は計りかねるが、この裁判を約2年にわたって取材してきた身としては、町が大きな自己矛盾に陥っているとしかみえない。そして最も強く感じるのは、一方的に主張するだけして、いざ都合が悪くなったら、これまでの主張を実質的に引っ込める、「二枚舌」の巧みさである。

公務災害、勤務管理体制の杜撰さを指摘
田代さんの死亡事故は、民間の労働災害にあたる公務災害に認定されている。その判断をした地方公務員災害補償基金の鹿児島県支部(支部長・塩田康一知事)は、「時間外勤務が生じないことが所与の前提となっており、また、時間外勤務時間を含めた業務配分を現場の職員に任せ、そもそも業務命令権者として主体的に勤務時間を管理する体制になっていなかった」などと、町の勤務管理体制の杜撰さを指摘している。
だが、それでも裁判で町は、実際の労働時間よりずっと短い「週40時間」の勤務記録を根拠にして、この公務災害の認定事実をも否定する主張を続けてきた。
職員の死に寄り添わない町議会
これまで町は、田代さんの死亡事故が公務災害に認定された事実について、町として公式に発表していない。さらには、荒木耕治町長を含めた町幹部たちは、町議会などで哀悼の意を捧げることもなく、田代さんの公務災害をなかったも同然に扱っている。
そして、それに追い打ちをかけているのが屋久島町議会だ。これもその真意は定かではないが、一部の町議が田代さんの公務災害について発言しても、大半の議員はじっと黙ったままで、町幹部を追及することはない。町民の代表なのに、町民に寄り添うことなく、荒木町長に忖度しているとしか思えない状況が続いている。
11月中には裁判のゆくえに見通しが立つが、屋久島町に尽力した田代さんの霊を慰める結果が出ることを願っている。
